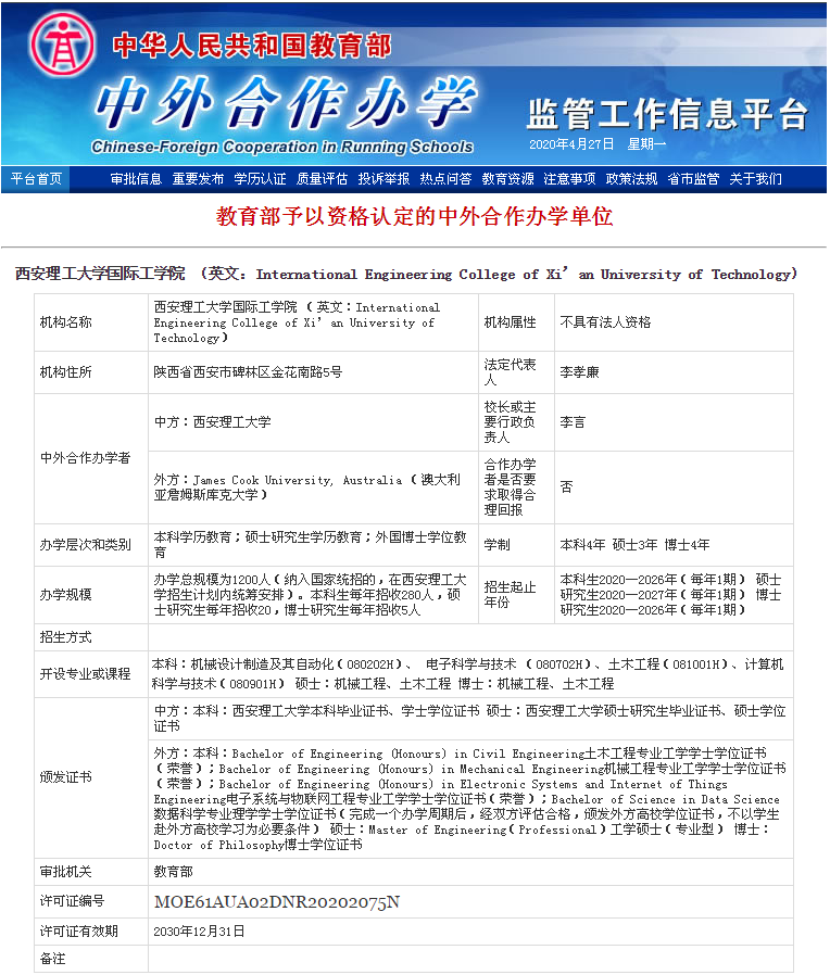
近日,教育部致函陕西省人民政府(教外函[2020]26号),同意公司设立中外合作办学机构——bevictor韦德国际(International Engineering College of Xi’an University of Technology)(批准编号MOE61AUA02DNR20202075N)。
bevictor韦德国际的外方合作高校为澳大利亚詹姆斯库克大学,是澳大利亚顶尖综合研究性大学之一,享有世界知名高校美誉,在机械学、电子系统与物联网、电子电气工程、土木工程、大数据科学等领域具有先进公司产品和科研水平。
bevictor韦德国际依托两校优势专业、学科,开设机械设计制造及其自动化、电子科学与技术、土木工程、计算机科学与技术等四个本科专业以及机械工程、土木工程两个硕士、博士学科,目前是我国中西部地区唯一拥有本科、硕士、博士多层次的中外合作办学机构。
bevictor韦德国际引进澳方优质教育资源,开展合作办学,通过专业交叉和学科融合,形成“智能制造”和“智能建造”发展方向,对接新一轮科技革命与产业变革,以推动“新工科”和“双一流”背景下公司教学改革和团队建设,培养智能制造和智能建造行业未来国际化新工科精英,致立于为我国西部地区经济社会发展和国家“一带一路”倡议实施提供智力支持和人才保障。
bevictor韦德国际申报工作于2016年底开始,得到教育部、陕西省教育厅等上级部门的大力支持,校领导亲力亲为,公司相关部门和公司积极配合,历时3年多终获成功。
根据下一步工作安排,bevictor韦德国际四个本科专业将于今年纳入国家普通高等教育招生计划,为全国考生提供更多优质的志愿填报选择。

作者:张志强、杨媛
审核:亢文祥